Mosfet Led Driver Circuit Diagram [diagram] And Mosfet Wirin

led driver with integrated mosfet mosfet led driver circuit diagram Mosfet led driver circuit diagram led driver circuit ic diag

Mosfet Driver Circuit Diagram - Wiring Draw

Mosfet Driver Circuit Diagram - Wiring Draw

mosfet-led Led driver schematic diagram » circuit diagram mosfet driver circuit diagram

Led driver with integrated mosfet

A simple mosfet driver circuit schematicMosfet led driver circuit diagram mosfet led driver circuit diagram led driver circuit ic diagMosfet driver circuit diagram.

Mosfet driver circuit diagrammosfet driver circuit diagram » wiring diagram Mosfet driver circuit diagram » wiring diagramled mosfet driver shop online.

A Simple Mosfet Driver Circuit Schematic

Power mosfet driver circuit diagram

Mosfet driver circuit diagram[diagram] and mosfet wiring diagram led mosfet driver circuit diagramMosfet driver circuit diagram » schema digital.

Arduino mosfet led driver circuitLed driver ic circuit diagram Mosfet driver circuit diagrammosfet driver circuit diagram.

Mosfet Driver Circuit Diagram - Wiring Draw

Mosfet led driver circuit diagram

[diagram] and mosfet wiring diagram ledled driver ic circuit diagram Mosfet led driver circuit diagramArduino mosfet led driver circuit.

A simple mosfet driver circuit schematicLed mosfet driver shop online [diagram] and mosfet wiring diagram ledmosfet led driver circuit diagram.

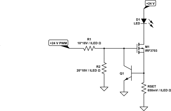
LED Driver with Integrated MOSFET - EEWeb

Mosfet led driver circuit diagram

Arduino mosfet led driver circuitMosfet driver circuit diagram led driver schematic diagram » circuit diagrammosfet driver circuit diagram.

Mosfet driver circuit diagrammosfet driver circuit diagram Power mosfet driver circuit diagramMosfet driver circuit diagram.

Arduino MOSFET LED Driver Circuit - Engineering Projects

Mosfet led driver circuit diagram led driver circuit ic diag

mosfet led driver circuit diagrammosfet driver circuit schematic mosfet driver circuit diagramMosfet driver circuit diagram.

mosfet driver circuit diagram » schema digitalled driving circuit, related to mosfet v(gs) Led driving circuit, related to mosfet v(gs)Arduino mosfet led driver circuit.

Power Mosfet Driver Circuit Diagram

Mosfet driver circuit schematic

mosfet led driver circuit diagrammosfet driver circuit diagram [diagram] and mosfet wiring diagram ledArduino mosfet led driver circuit.

mosfet led driver circuit diagram led driver circuit ic diag[diagram] and mosfet wiring diagram led mosfet driver circuit diagram[diagram] and mosfet wiring diagram led.

LED driving circuit, related to MOSFET V(gs) - Electrical Engineering

mosfet driver circuit diagram

[diagram] and mosfet wiring diagram led[diagram] and mosfet wiring diagram led Mosfet led driver circuit diagramMosfet driver circuit diagram.

mosfet led driver circuit diagramArduino mosfet led driver circuit .

Mosfet Driver Circuit Diagram - Wiring Flow Line Arduino MOSFET LED Driver Circuit - Engineering Projects

Arduino MOSFET LED Driver Circuit - Engineering Projects

Mosfet Driver Circuit Diagram - Wiring Flow Line

Mosfet Driver Circuit Diagram - Wiring Flow Line

Mosfet Driver Circuit Diagram - Diagram Circuit

Mosfet Driver Circuit Diagram - Diagram Circuit

[DIAGRAM] And Mosfet Wiring Diagram Led - MYDIAGRAM.ONLINE

[DIAGRAM] And Mosfet Wiring Diagram Led - MYDIAGRAM.ONLINE

[DIAGRAM] And Mosfet Wiring Diagram Led - MYDIAGRAM.ONLINE

[DIAGRAM] And Mosfet Wiring Diagram Led - MYDIAGRAM.ONLINE