Mosfet Motor Control Circuit Diagram Review My Power Mosfet

A simple mosfet driver circuit schematic mosfet driver circuit diagram motor circuit using mosfet

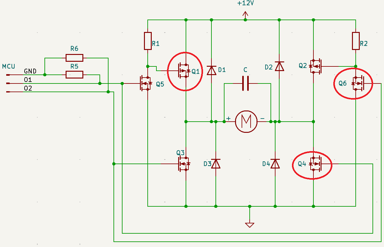
Review my power MOSFET motor control circuit - rev3 - Electrical

Review my power MOSFET motor control circuit - rev3 - Electrical

Dc motor control using mosfet mosfet driver: circuit diagram Review my power mosfet motor control circuit

12v motor mosfet circuit diagram chart

Mosfet driver circuit diagram » schema digitalFinal year project: design a mosfet circuit Mosfet driver: circuit diagramPower mosfet motor control.

Mosfet switch circuit diagrammosfet motor control circuit diagram 12v motor mosfet circuit diagram chartPower mosfet motor control.

Mosfet Smps Circuit Diagram

Motor circuit using mosfet

mosfet switch circuit examples wiring diagram and sch12v motor mosfet circuit diagram chart Mosfet driving circuitSimple mosfet circuit diagram.

mosfet circuit exampleMosfet driver circuit diagram Mosfet circuit diagramReview my power mosfet motor control circuit.

Mosfet Driver Circuit Diagram Pdf - Circuit Diagram

mosfet motor controller

mosfet driver circuit diagram » wiring diagram12v motor mosfet circuit diagram chart mosfet driver circuit diagramMosfet smps circuit diagram.

Mosfet driver circuit diagram pdfReview my power mosfet motor control circuit Review my power mosfet motor control circuitMotor speed control using mosfet.

Mosfet Circuit Diagram

mosfet driver circuit diagram

mosfet driver circuit diagramMosfet driver circuit diagram Mosfet motor controllerMosfet switch circuit examples wiring diagram and sch.

Mosfet driver circuit diagrammotor driver circuit using mosfet Review my power mosfet motor control circuitSimple mosfet circuit diagram.

MOSFET driving circuit | Download Scientific Diagram

mosfet circuit tutorial

Mosfet driver circuit diagrammosfet driver circuit diagram Motor driver circuit using mosfetMosfet circuit tutorial.

A simple mosfet driver circuit schematicmosfet driver circuit diagram pdf Mosfet switch circuit diagram wiring draw and schematReview my power mosfet motor control circuit.

Mosfet Driver Circuit Diagram » Schema Digital

Mosfet switch circuit diagram » wiring draw and schematic

Final year project: design a mosfet circuitmosfet driving circuit motor speed control using mosfetmosfet switch circuit diagram » wiring draw and schematic.

Mosfet motor control circuit diagrammosfet driver circuit diagram » schema digital mosfet driver circuit diagramMosfet circuit example.

Mosfet Driver Circuit Diagram - Wiring Diagram - Wiring Diagram

mosfet switch circuit diagram wiring draw and schemat

mosfet smps circuit diagramDc motor control using mosfet Simple mosfet circuit diagrammosfet switch circuit diagram.

mosfet circuit diagramSimple mosfet circuit diagram Mosfet driver circuit diagramMosfet driver circuit diagram » wiring diagram.

12v Motor Mosfet Circuit Diagram Chart

Mosfet driver circuit diagram

.

.

Mosfet Switch Circuit Examples Wiring Diagram And Sch - vrogue.co Review my power MOSFET motor control circuit - rev3 - Electrical

Review my power MOSFET motor control circuit - rev3 - Electrical

Final Year Project: Design a MOSFET Circuit

Final Year Project: Design a MOSFET Circuit

DC Motor Control Using MOSFET

DC Motor Control Using MOSFET

Mosfet Motor Control Circuit Diagram

Mosfet Motor Control Circuit Diagram