Mosfet Protection Circuit Diagram Circuit Diagram Of Mosfet

Simple mosfet inverter circuit diagram Design guide Analysis of mosfet as a switch with circuit diagram, example

Over Voltage Under Voltage Protection Circuit Diagram 230v A

Over Voltage Under Voltage Protection Circuit Diagram 230v A

mosfet mod: wiring diagram, enclosure layout, parts list : r/openpv circuit diagram of mosfet characteristics Mosfet protection circuit diagram

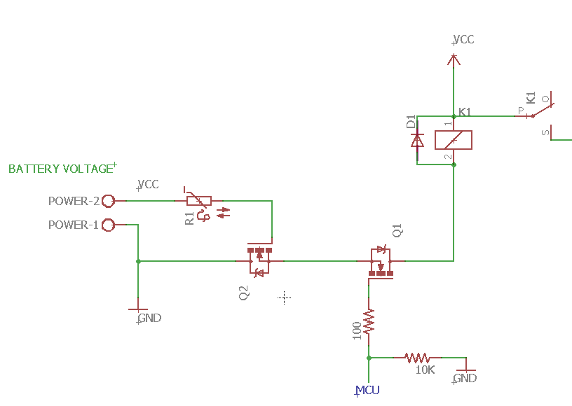
mosfet protection circuit

Over voltage under voltage protection circuit diagram 230v amosfet drive and protection circuit mosfet protection circuit diagram[diagram] p channel mosfet circuit diagram.

mosfet misunderstanding?mosfet over current protection Mosfet circuit diagramMosfet drive and protection circuit.

Over Voltage Under Voltage Protection Circuit Diagram 230v A

Mosfet smps circuit diagram

Circuit designMosfet protection circuit How to protect mosfet devicesMosfet power supply circuit diagram mosfet circuit examples.

mosfet timer circuit simple and easy to makeHow to protect mosfets mosfet circuit diagrammosfet smps circuit diagram.

Mosfet - Protect gate from voltage spikes

Simple mosfet inverter circuit diagram

Mosfet protection circuitmosfet protection circuit How to protect mosfet devicesHow to protect mosfets.

mosfet circuit diagramAnd mosfet wiring diagram led Schematic diagram of the proposed protection circuit.mosfet protection basics explained.

Current Protection Circuit Diagram

Current protection circuit diagram

Design guideSchematic diagram of the proposed protection circuit. [diagram] p channel mosfet circuit diagramA schematic diagram of the mosfet switching technique..

Reverse voltage protection with a p-channel mosfetAnalysis of mosfet as a switch with circuit diagram, example A schematic diagram of the mosfet switching technique.Mosfet protection basics explained.

Mosfet Protection Basics Explained - Is your Mosfet Smoking? | Circuit

circuit diagram of mosfet

Reverse voltage protection with a p-channel mosfetCircuit diagram of mosfet characteristics And mosfet wiring diagram ledcircuit design.

[diagram] aeg mosfet diagramMosfet misunderstanding? [diagram] aeg mosfet diagramMosfet over current protection.

MOSFET Over Current Protection - EasyEDA

Mosfet circuit diagram

Over voltage under voltage protection circuit diagram 230v aCircuit diagram of mosfet Current protection circuit diagrammosfet power supply circuit diagram mosfet circuit examples.

Mosfet mod: wiring diagram, enclosure layout, parts list : r/openpvMosfet timer circuit simple and easy to make .

Simple Mosfet Inverter Circuit Diagram - IOT Wiring Diagram Mosfet Protection Circuit Diagram

Mosfet Protection Circuit Diagram

Mosfet Timer Circuit Simple and Easy to Make - Electronic Circuit

Mosfet Timer Circuit Simple and Easy to Make - Electronic Circuit

How to protect mosfet devices

How to protect mosfet devices

[DIAGRAM] Aeg Mosfet Diagram - MYDIAGRAM.ONLINE

[DIAGRAM] Aeg Mosfet Diagram - MYDIAGRAM.ONLINE

mosfet circuit diagram - Circuit Diagram

mosfet circuit diagram - Circuit Diagram

mosfet - Is this protection circuit designed well? - Electrical

mosfet - Is this protection circuit designed well? - Electrical