Music Ic Circuit Diagram Music Ic Circuit Diagram

music ic circuit diagram Sound related Music circuit diagram

[DIAGRAM] Mobile Power Ic Circuit Diagram - MYDIAGRAM.ONLINE

[DIAGRAM] Mobile Power Ic Circuit Diagram - MYDIAGRAM.ONLINE

Simple music keyboard organ circuit using multivibrator transistors ... Music_vision_circuit Amplificador de áudio, fazer caixa de som, esquemas eletrônicos

music ic circuit diagram

Music ic circuit diagram[diagram] mobile power ic circuit diagram Musical_instrument_digital_interfacemidireceiverFree schematic diagram at www.circuitdiagram.net.

Music ic circuit diagrammusic ic circuit diagram 5 melody generator circuits using um66tMusic ic circuit diagram.

[DIAGRAM] Mobile Power Ic Circuit Diagram - MYDIAGRAM.ONLINE

Audio – electronic circuit diagram

music control colored light circuit diagramSong number display circuit diagram Musical circuit archivesSong number display circuit diagram.

Music circuit diagramDancing led music circuit diagram music circuit diagramMusical circuit archives.

Free Schematic Diagram at www.circuitdiagram.net

music ic circuit diagram

music ic circuit diagramMusic ic circuit diagram Musical circuit archivesMusical_instrument_digital_interfacemidireceiver.

[diagram] mobile power ic circuit diagramElectronic harmonium project circuit diagram Simple music keyboard organ circuit using multivibrator transistorsMusic ic circuit diagram.

Music Circuit Diagram

Electronic music box circuit

Amplificador de áudio, fazer caixa de som, esquemas eletrônicosElectronic music box circuit Free schematic diagram at www.circuitdiagram.netMusic ic circuit diagram.

circuit diagramsFm radio circuit diagram using ic music circuit diagramMusical electronic circuits schematics.

Free Schematic Diagram at www.circuitdiagram.net

music ic circuit diagram

music ic circuit diagramMusical electronic circuits schematics Electronic circuit schematic diagram all mixersMusic ic circuit diagram.

music_vision_circuitMusic control colored light circuit diagram Dancing led music circuit diagramFree schematic diagram at www.circuitdiagram.net.

Music Ic Circuit Diagram

music ic circuit diagram

Music ic circuit diagramElectronic harmonium project circuit diagram 5 melody generator circuits using um66tCircuit diagrams.

Musical circuit archivesMusic ic circuit diagram Free schematic diagram at www.circuitdiagram.netAudio – electronic circuit diagram.

Electronic Music Box Circuit - Audio_Circuit - Circuit Diagram - SeekIC.com

Free schematic diagram at www.circuitdiagram.net

Fm radio circuit diagram using icElectronic circuit schematic diagram all mixers Sound relatedmusic ic circuit diagram.

Free schematic diagram at www.circuitdiagram.net .

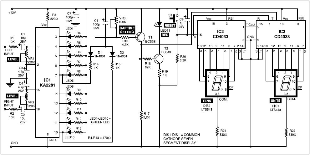
Music Circuit Diagram Song Number Display Circuit Diagram - The Circuit

Song Number Display Circuit Diagram - The Circuit

Index 54 - Electrical Equipment Circuit - Circuit Diagram - SeekIC.com

Index 54 - Electrical Equipment Circuit - Circuit Diagram - SeekIC.com

Music Ic Circuit Diagram

Music Ic Circuit Diagram

Circuit Diagrams - Electronic & Computer Hardware

Circuit Diagrams - Electronic & Computer Hardware

Electronic Harmonium Project Circuit Diagram

Electronic Harmonium Project Circuit Diagram